污水在市政污水处理厂内经一级、二级处理后,水质可以得到一定程度改善,但其中的细菌含量仍非常可观,仍旧存在病原菌的危害。
我国城镇污水处理厂采用氯化法对污水进行消毒会产生有害副产物,影响人体健康的问题现已广为人知。这是因为氯与污水中有机物反应会“同时发生”氧化和取代反应:氧化反应可以促使去除有机物,而取代反应则是氯与有机物结合形成了有致突变或致癌活性的卤化物-三卤甲烷(一种致癌物质有机氯,既不能降解也不能被消化,会导致dna突变、干扰免疫系统和细胞生长,引起直肠,膀胱癌和乳腺癌等危害)。
美国规定三卤甲烷的最大浓度为100μg/l,德国、加拿大、日本也分别规定为25μg/l、350μg/l、100μg/l。我国1985年版《生活饮用水卫生标准》中也规定了氯仿(学名:三氯甲烷)的上限为60μg/l,同时提倡采用其他消毒工艺进行替代(如紫外线消毒、二氧化氯、臭氧等),以减少有害物质的生成。


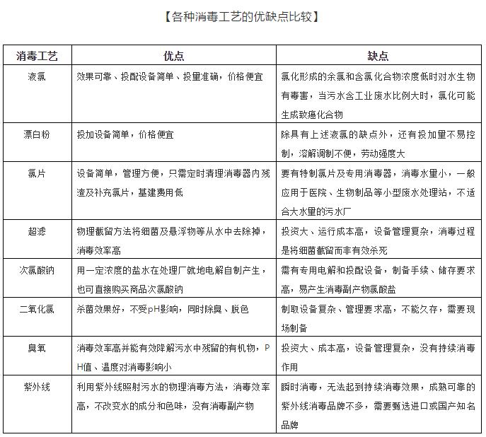
综上所述,行业最常用的消毒工艺有紫外线消毒、次氯酸纳、二氧化氯。
次氯酸类消毒剂主要有液氯、漂白粉、漂粉精、氯片、次氯酸钠等形态,以上产品异曲同工,主要是通过hocl起杀菌消毒作用。
次氯酸类消毒的缺点是容易和水中的有机物生成氯代烃,而氯代烃已被确认为是对人体健康极为不利的,同时处理过的水会有一些令人不快的气味。次氯酸类消毒剂粉尘和放出的氯气对人的呼吸道、眼睛及皮肤都有强烈的刺激作用,如果不慎溅入眼睛或触及皮肤,要立即用大量清水冲洗。存放环境要阴凉、通风干燥,远离热源和火种,不能与有机物、酸类及还原剂共储混运,运输过程中要防止雨淋和日光曝晒,装卸时动作要轻,避免碰撞和滚动。

【根据实际工况和项目需求选择最合适的消毒工艺
一、液氯消毒
氯气在常压下是黄绿色气体,零度和一个大气压下的密度为3.2mg/ml,约为空气的2.5倍重,具有强烈的刺激性。
一般采用电解食盐水溶液的方法制取氯气,然后将氯气加压冷却制得液氯,液氯极易气化,沸点是-34.5oc。加压后的液氯成为黄绿色透明液体,1kg液氯气化后体积可以变为300l。氯性质很活泼,能溶于水,溶解度随水温的升高而降低。氯是具有强烈刺激性的窒息气体,对人的呼吸系统、眼部及皮肤都能产生伤害,空气中最高允许浓度为1ml/m3。虽不自燃,但可以助燃,在日光下与其他易燃气体混合时会发生燃烧和爆炸,可以和大多数物质起反应。
氯是一种强氧化剂,具有杀菌能力强、价格低廉、来源方便的优点,是水处理行业应用历史最为悠久的消毒剂。氯消毒的机理是依靠水解生成的次氯酸hocl向微生物的细胞壁内扩散,与细胞的蛋白质反应生成化学稳定性极好的n-cl键。

二、次氯酸钠
固态次氯酸钠naclo为白色粉末,具有刺激性气味,在空气中极不稳定,受热后迅速分解。商品固态次氯酸钠的有效氯一般为10%~12%,常用制备方法是液碱氯化法,即在30%以下的氢氧化钠溶液中通入氯气进行反应。商品固态次氯酸钠使用方便,但消毒效果比氯消毒差,费用也高于氯消毒。
由于次氯酸钠容易因阳光、温度作用而分解,一般用次氯酸钠发生器就地制备后应立即投加。利用钛阳极电解食盐水(沿海地区可用海水作为盐溶液),得到的次氯酸钠溶液是淡黄色透明液体,含有效氯6g/l~11g/l。每生产1kg有效氯,食盐消耗量约3~4.5kg,耗电量5~10kwh。
次氯酸钠固体或溶液都不宜久存,而且必须在避光低温环境下存放。次氯酸钠溶液最好是使用多少,生产多少。气温低于30oc时,每天损失有效氯0.1~0.15mg/l,如果气温超过30oc,每天损失有效氯可达0.3~0.7mg/l。因此,如果为了具有一定储备量以备用,一般夏天储存时间不超过一天,冬天不超过7d。

三、二氧化氯
二氧化氯(clo2)是一种黄绿色气体,性质极不稳定,有刺激性气味,毒性比氯更大,相对密度为2.4。二氧化氯常温下即能压缩成液体,并很容易挥发。二氧化氯极易爆炸,温度升高、暴露在光线下或与某些有机物接触摩擦,都可能发生爆炸且液体二氧化氯比气体二氧化氯更易爆炸。在空气中体积浓度超过10%时或水中二氧化氯浓度超过30%就会发生爆炸。二氧化氯易溶于水,在水中的溶解度是氯的5倍,但clo2不和水起化学反应,在水中极易挥发,在光线照射下容易发生光化学分解。贮存在敞开容器中的clo2水溶液,clo2含量会下降很快。因此,二氧化氯不宜贮存,最好现场制取和使用。
市场销售的商品稳定二氧化氯溶液,多为无色或略带黄绿色透明液体,二氧化氯含量一般在2%左右,而且要加入一定量的特制稳定剂(如碳酸钠、硼酸钠及过氯化物的水溶液或二乙烯三胺五亚甲基膦酸等),但运输和储存时仍要注意避开高温和强光。因此采用二氧化氯消毒时最好在现场边生产边使用。二氧化氯杀菌后生成无毒物质,对环境水体没有污染。
国内市场有许多使用电解法生产二氧化氯的设备,实际上这些设备制造的所谓二氧化氯至多是二氧化氯和氯的复合物,不可能彻底解决氯类消毒剂会产生氯代烃的问题,而且已经有使用复合二氧化氯时发生爆炸的事例。

四、臭氧
人类发现臭氧已经有一百多年的历史。在距离地球表面15~25公里高空,因受太阳紫外线照射的缘故,形成了包围在地球外围空间的臭氧层,厚厚的臭氧层是人类赖以生存的保护伞。臭氧分子式为o3,是氧的同素异构体,又名三原子氧,因其类似鱼腥味的臭味得名,雷电后的腥臭味即是电击产生臭氧而使周围空气具有的气味。在常温常压下,较低浓度的臭氧是无色气体,当浓度达到15%时,呈现出淡蓝色。臭氧的沸点是-112oc,密度是2.144g/m3,是氧的1.65倍。可燃物在臭氧中燃烧比在氧气中燃烧更加猛烈,可获得更高的温度。
臭氧在水中的溶解度较高,在同样条件下是纯氧的10倍。臭氧分子结构极不稳定,容易分解成氧气,而且臭氧在水中比在空气中更容易自行分解。臭氧在空气中的半衰期一般为20~50分钟,一般随温度与湿度的增高而加快。臭氧在水中半衰期约为35分钟,随水质与水温的不同而有所变化。臭氧在水溶液中的稳定性受水中所含杂质的影响较大,特别是有金属离子存在时,臭氧会迅速分解为氧气。

五、紫外线(ultraviolet)消毒
紫外线杀菌是通过紫外线的照射,破坏及改变微生物的dna(脱氧核糖核酸)结构使细菌当即死亡或不能繁殖后代,达到杀菌的目的。真正具有杀菌作用的是uv-c紫外线,因为c波段紫外线极易被生物体dna吸收,尤以253.7nm的紫外线杀菌效果最佳。
紫外线杀菌灯的发光谱线主要有254nm和185nm两条:254nm紫外线通过照射微生物的dna来杀灭细菌、185nm紫外线可将空气中的o2变成o3(臭氧),臭氧具有强氧化作用,可有效地杀灭细菌,臭氧的弥散性对紫外线的杀菌效果有增益作用。

紫外线消毒属于纯物理杀菌方法,具有简单便捷、广谱高效、无二次污染、便于管理、易实现自动化等优点,伴随各种新型设计的紫外线杀菌灯管的推出,紫外线消毒的应用范围也在不断地扩大。
来源:北极星水处理网








